Piektdiena, 2026. gada 30. janvāris

Vārda diena: Tīna, Valentīna, Pārsla

LATVIJAS SABIEDRISKAIS MEDIJS

Latvijas Sabiedriskā medija statūti

Latvijas Sabiedriskais medijs darbu sāk 2025. gada 1. janvārī, apvienojoties Latvijas Televīzijai un Latvijas Radio.

Līdz šim pazīstamie Latvijas Televīzijas, Latvijas Radio un portāla LSM.lv programmu un pakalpojumu zīmoli turpina pastāvēt. 

Latvijas Sabiedriskā medija darbību uzrauga Sabiedrisko elektronisko plašsaziņas līdzekļu padome. 

Latvijas Sabiedriskais medijs darbojas saskaņā ar Sabiedrisko elektronisko plašsaziņas līdzekļu un to pārvaldības likumu. Saskaņā ar to Latvijas Sabiedriskā medija vispārējais stratēģiskais mērķis ir stiprināt Latvijas demokrātisko iekārtu, vārda brīvību un Latvijas iedzīvotāju sajūtu, ka viņi ir piederīgi Latvijai, kopt latviešu valodu un nacionālo kultūru.

Latvijas Sabiedriskais medijs ir Eiropas Raidorganizāciju apvienības (EBU) biedrs.
Latvijas Sabiedriskais medijs darbojas ārpus reklāmas tirgus.

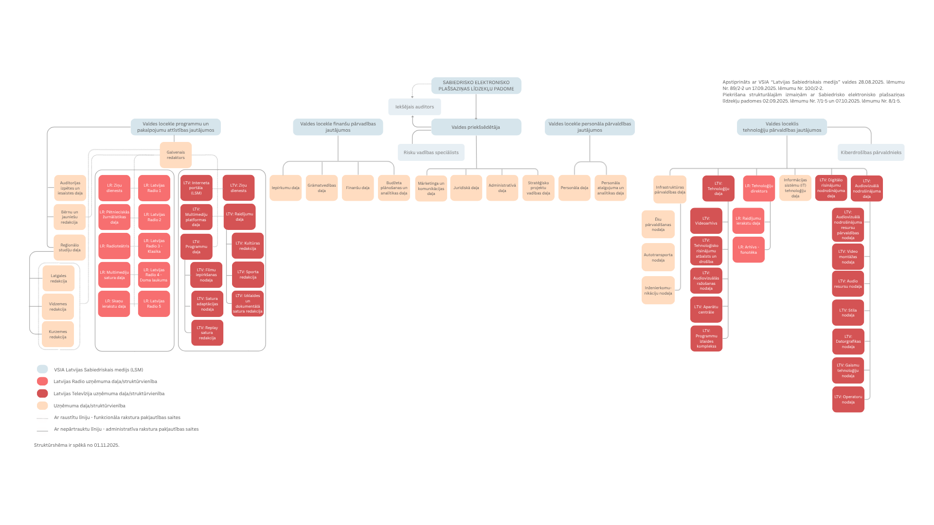
Latvijas Sabiedriskā medija organizatoriskā struktūra (struktūrshēma stājas spēkā no 01.01.2026.)

Latvijas Sabiedriskā medija valdes reglaments

Korupcijas novēršana Latvijas Sabiedriskajā medijā

Sabiedrisko elektronisko plašsaziņas līdzekļu padomes lēmums par satura nodošanas kritērijiem